引言
在目前流行的超大型视频显示产品中,采用投影灯泡的投影电视产品以其独特的高分辨率、高画质、超大尺寸的显示优势,得到了广泛的应用。这种投影产品可作为大型会议中心专用视频显示设备或者大中小学校的教学设备,以及高档娱乐场所的视频播放设备,也可用于酒店、商场、企业商务大厅等场所,以视频画面的形式播放广告或展示企业形象。投影电视产品按投影方式可分为背投电视和前投影机。目前小屏幕背投电视已逐步退出国内市场,只有大屏幕背投电视作为商用显示设备其市场仍在大幅增长。前投影机在国内市场以进口品牌为主,我国自主研发目前才刚刚起步,许多国内厂商都在尝试自主开发投影机芯、投影光机等关键部件。电源设计、光机开发、整机散热设计等都是投影电视产品研发的难点。本文就以Fairchild公司的电源IC为例,提出采用投影灯泡的投影电视产品的电源设计方案。
投影产品电源的基本要求
不管是大屏幕背投电视,还是前投方式的高亮度投影机,其电源组成基本一样。这类投影产品最大的特点是其光源采用投影灯泡。
为采用投影灯泡的投影电视产品设计电源,必须考虑下列特殊因素:
· 目前常用的投影灯泡的功率为100W~350W,这就要求电源必须能提供150 W~450W左右的输出功率;
· 对于大功率电源,按国标要求必须加功率因数校正(PFC)电路;
· 同时为节省能源又要求其待机功耗必须低于5W,未来要求低于3W或1W以下;
· 投影电视的开关机比较复杂,投影灯泡供电、散热风扇供电、188金宝慱图片 部分供电等都必须按特定的时序完成开关。
基于以上原因,本方案的投影电视产品的电源由三部分组成:功率因数校正(PFC)电路,提升整机功率因数达0.9以上,同时为投影灯泡的点灯器供电;副电源,也叫待机电源,为散热风扇和系统控制部分供电;主电源,为光机驱动、188金宝慱图片 部分及其它电路供电。
系统设计
电源电路是直接影响整机性能和可靠性的关键,根据投影产品的供电特点和有关国家标准的要求,并从性能和成本的综合考虑,投影产品的电源电路宜采用主副电源的形式,其框图见图1。

图1 投影电视电源系统框图
投影电视产品的电源一般由EMC滤波器、PFC电路、A C-DC转换电路、DC-DC转换电路等四部分组成。本文只针对电路比较复杂的PFC电路、A C-DC转换电路提出电路方案。
功率因数校正(PFC)电路
为了得到更高的功率因数,本方案选用有源PFC电路FAN7527。FAN7527是Fairchild公司的一种低功耗简单高效的动态功率因数校正控制器(PFC),作为典型应用时工作在临界传导模式。
采用本方案实现的PFC电路如图2所示。该电路属于BOOST变换器,这就要求二极管D2负极端的输出电压必须大于交流电整流后的直流输出电压。本方案的交流电源输入最大达AC265V,整流后直流电压约为360V,可调节该IC的1引脚(内接2.5V误差比较器)所接的分压电阻R8/R9和电位器VR1使PFC电路的输出电压大于360V,本方案选定的PFC输出电压为380V。2引脚所接电容C7构成反馈补偿网络。分压电阻R1/R2将3引脚的电压限定在3.8V以下。R7为电流检测电阻,通过4引脚为内部过流保护电路提供电流检测信号。升压电感T1辅助绕组通过电阻R5提供零电流检测输入,以防止该IC 5引脚上的电压跌至1.8V以下。

图2 PFC电路
根据选用的投影灯泡功率的不同,这部分电路的输出功率差别也比较大,一般在200W~400W之间。设计的关键是计算和根据试验选取关键器件的参数。输入电容C5、输出电容C8、升压电感T1、 MOSFET Q1、二极管D2等关键器件的参数会随输出功率的不同而有所差别(见表1)。
副电源
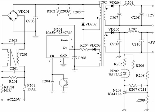
副电源选用Fairchild的离线式开关电源控制芯片KA5M02659RN,采用反激式拓扑结构。
采用本方案实现的副电源电路如图3所示,该IC 3引脚的启动电压可以通过电阻R202从整流桥输出的直流电源取,也可从整流桥前的交流电源取,该引脚输入电压大于15V时电源启动,小于8.8V时电源停止工作,超过27V时内部过压保护电路动作。反馈端4引脚的输入电压超过7.5V时电源停止工作。该电源设计的关键是设计开关变压器、反馈回路等。可以利用原厂提供的标准化软件设计工具(FPS设计助手)完成本电源设计,然后在实验中调节关键器件的参数。

图3 用KA5M02569RN实现的副电源电路图
主电源
主电源选用Fairchild公司的离线式开关电源控制芯片KA5Q12656R,采用反激式拓扑结构。
图4是该IC的应用在本方案时的外围电路,3引脚的启动电压可以通过电阻R101和R104从整流桥输出的直流电源取,也可从整流桥前的交流电源取,其输入电压必须小于40V,大于15V时电源启动,小于9V时电源停止工作。从整流桥前的交流电源取时R101和R104可以选用小功率的电阻。这部分电路的交流输入在待机时被继电器切断,因此设计时不用考虑待机模式(BURST模式),可使电路更简单,即只需把5引脚同步电压范围设为2.6~4.6V

图4 用KA5Q12656R实现的主电源初级部分电路图
结语
本文介绍的采用投影灯泡的投影电视产品的电源方案,已成功应用于整机功耗为350W的超大屏幕背投电视上。该方案电路成熟、性能优越、成本低,是市场上目前流行的方案。具体到产品应用时,可根据产品要求的功能和功耗简化电源设计,如用到数据投影机时可省掉副电源及伴音功放电源。具体设计时可借助原厂提供的软件设计工具,计算和选用关键器件及设计开关变压器,同时PCB布板时要特别注意分布参数的影响及有关安全标准对布线宽度和间距的要求。
参考文献:
1. Marty Brown著,徐德鸿等译,开关电源设计指南,机械工业出版社,2005
2. http://www.fairchildsemi.com




明基投影机
坚果投影机
科视投影机
极米投影机
SONNOC投影机
宝视来投影机
视美乐投影机
WAP手机版
建议反馈
官方微博
微信扫一扫
PjTime